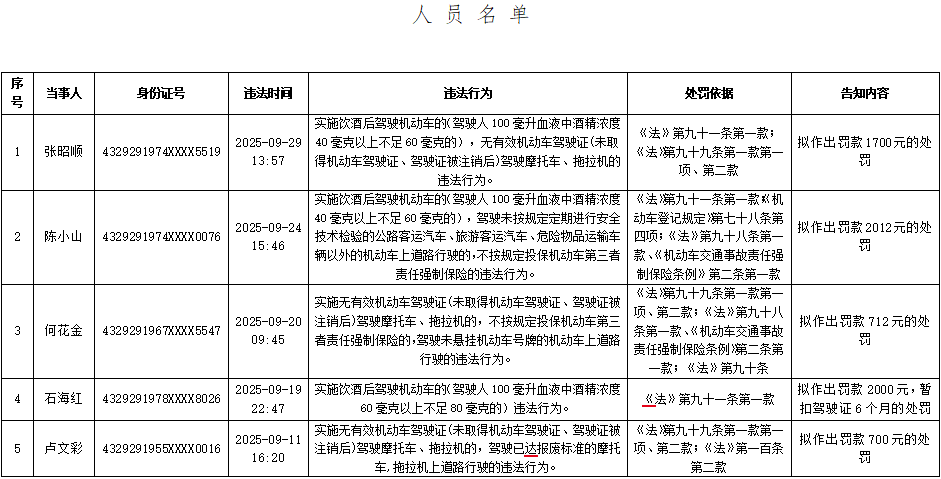
依据《湖南省实施<中华人民共和国道路交通安全法>办法》第四十六条第二款“直裁程序”的规定,已对以下“当事人收到违法行为处理通知书后十五日内未接受调查、处理,且违法事实清楚、证据确凿的”依法予以了通告(交通违法行为行政处罚告知书已邮寄送达当事人)。根据《中华人民共和国行政处罚法》第三十二条和第四十二条之规定,当事人有权享有陈述和申辩、听证。“双牌县公安局交通警察大队关于对第五批交通违法行为未裁决案件的通告”之日起三十日内当事人仍未接受处理的,现依法采取公告方式告知拟作出行政处罚决定,公告期为七日,公告期满未提出申辩的,将依法作出行政处罚决定(交通违法行为行政处罚决定书将邮寄送达当事人)。



备注:
《法》:《中华人民共和国道路交通安全法》
《条例》:《中华人民共和国道路交通安全法实施条例》
《办法》:《湖南省实施<中华人民共和国道路交通安全法>办法》
《机》:《机动车登记规定》
双牌县公安局交通警察大队
2025年12月22日
来源:双牌县融媒体中心
作者:双牌县公安局交通警察大队
编辑:蒋翔
本站原创文章,转载请附上原文链接。